
911 dispatch training programs lacked realistic, repeatable practice for operators before they handled live emergencies. Trainees had no safe environment to experience high-stress caller scenarios — panic, confusion, inebriation, language barriers — at scale. Static training materials couldn't simulate the unpredictability of real calls, leaving operators underprepared and supervisors with no visibility into readiness.

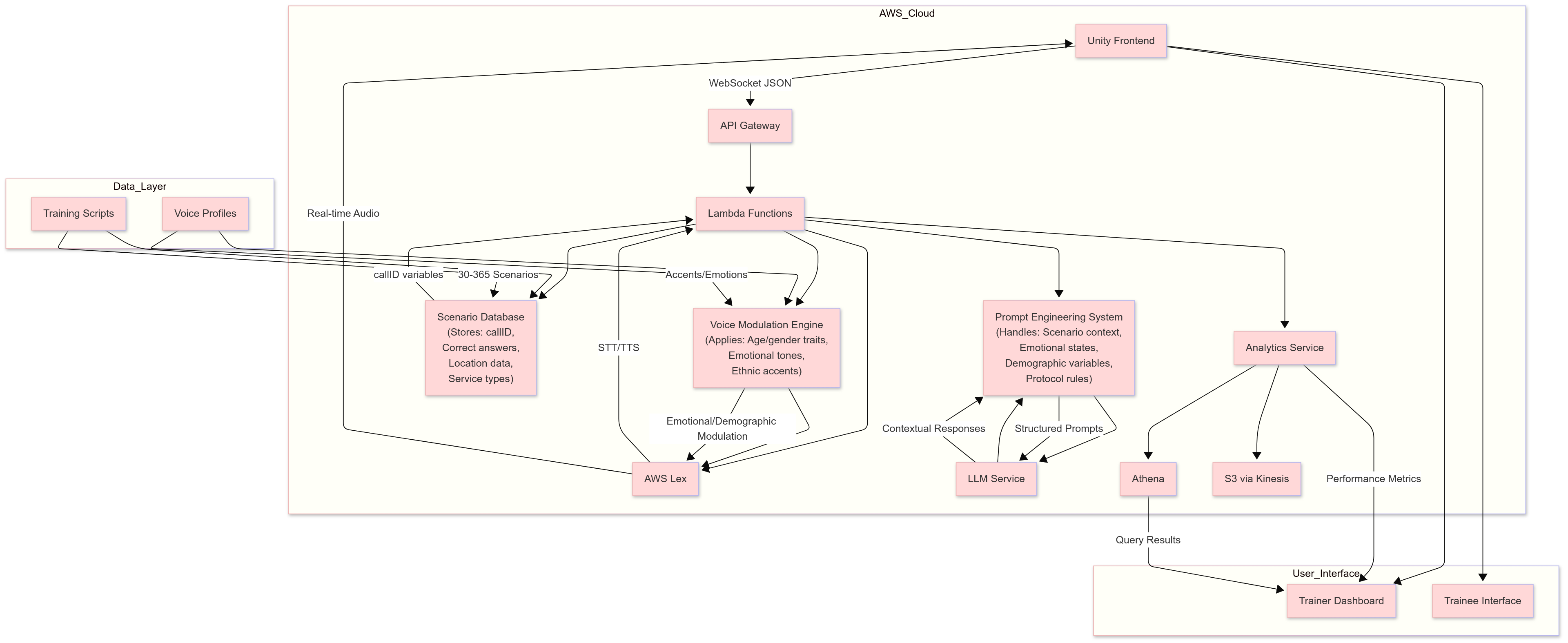
We built an AI-powered emergency call simulation platform integrated with Unity that puts trainees in live dispatcher scenarios. The system generates up to 200 unique emergency call scripts with diverse caller demographics, ethnic accents, and emotional states — running across three difficulty levels with randomized progression. AWS Lex handles voice processing and near-instant AI responses; off-script operator inputs are handled gracefully with context-aware steering, not dead ends. A trainer console allows scenario selection, parameter tuning, and real-time monitoring — supporting 20+ simultaneous users.

MVP targets: near-instant AI response times for realistic conversation flow, complete call simulations within 1-minute, 20+ concurrent trainees supported, and measurable improvement in protocol adherence, decision speed, and operator confidence. Analytics captured via AWS Athena track completion rates, response accuracy, and system usage patterns per session.
.png)
This build took about 3 months to complete from start to finish.