
Qualitative research teams were drowning in manual work — transcribing audio interviews, organizing responses, and hand-building reports for clients. There was no structured way to go from raw recordings to meaningful insights at scale. Analysts spent hours on synthesis that should take minutes, and clients received inconsistent, hard-to-read deliverables with no clear path to action.

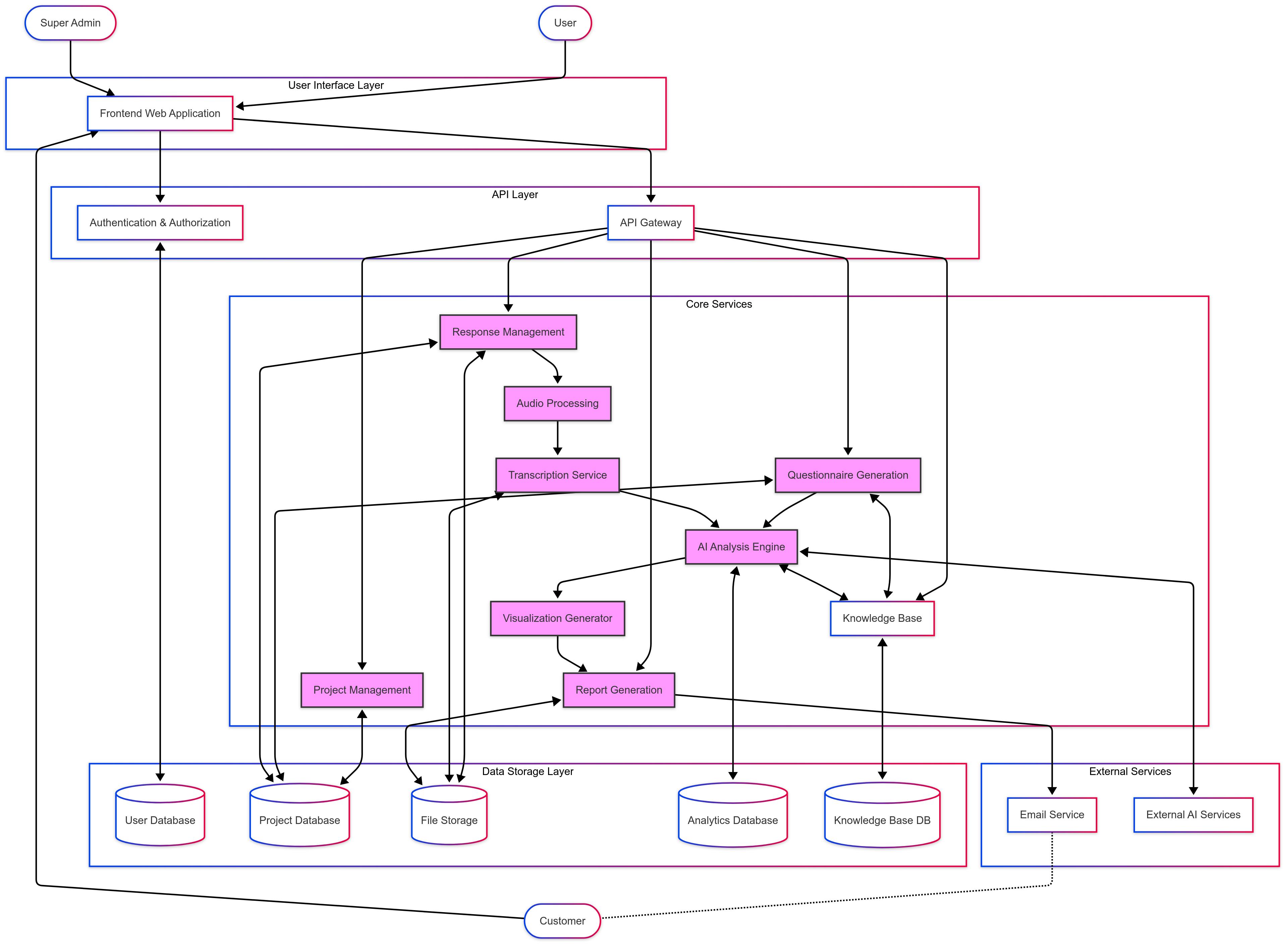
We built the CJ Analytics Suite — an AI-driven research and analytics platform that handles the full qualitative research pipeline. Admins upload audio or text interview responses; the system auto-transcribes and runs AI-driven analysis to generate personas, user journey maps, pain points, and improvement recommendations. A branded, infographic-rich results page is auto-generated per project and shared directly with clients. An integrated audio chatbot allows respondents to answer survey questions by voice or text through a custom portal. A managed knowledge base enriches analysis accuracy over time, and a chatbot interface lets analysts refine outputs without re-running full analyses.

MVP success criteria: near-error-free transcription, accurate AI-generated insights from aggregated response data, effective infographic visualization, smooth project creation workflow, and secure role-based data handling. Architecture supports Super Admin, User, and Customer roles with strict data isolation between companies and fully anonymous response handling.

This project took about 2 months to deploy